Turn your views into consistent $10K+ months,
without having to worry about, scripting, editing or your next idea





Dan, he was awesome. He was great with marketing and he also ran our community relaunches. Thanks to Dan, we actually got 27% increase in members. What I really like about Dan though was that how hard this guy actually works. This dude, like, never stops. So if you need someone who can just jump right in and get the job done, Dan is your guy. He was great with our business and working with him was awesome.

I want to give a massive
shout-out to Dan James, who genuinely saved my entire project. His team stepped in when everything was falling apart, and the level of excellence he operates at is unreal. Here’s what happened: The videographer I originally hired ghosted me with the project 90% done, and we couldn’t recover the files until it was way too late. I was completely screwed, my client was furious and demanding a full $12,000 refund. Dan and his team took over, rebuilt the whole delivery, and turned the situation around so fast it felt impossible. The final product was so good that my client went from: “Where the fuck are my videos?! I want ALL my money back” to “This is incredible work. I’m so happy with the end result.” If you’re drowning in your business, stop trying to duct-tape your way out of it. Get help. Dan is the guy who steps up, does the work properly, and actually saves you. I couldn’t recommend him more.
Working with Dan and his team has been a game-changer. They delivered the highest-quality videos we’ve ever had, fixed our production bottlenecks, and helped boost both conversions and community growth. One of their videos became our best performer ever, and overall quality is at an all-time high. Professional, easy to work with, and miles better than our in-house setup I’d recommend them to any business.

The videos that Dan & his team created turned out really
great in my opinion!
Was a great job by Dan & his team.
Everything We Do For You

Easy to Follow Scripts
Turn your expertise into compelling videos without the guesswork.

Crisp Videos
Professional videos that keep viewers engaged and position you as the authority.

High Performing
Thumbnails
Get more clicks and views with proven formats that attract your ideal clients.

Full Content Roadmap To Drive Leads
We will position your videos to stand out within your niche. Instead of endlessly focusing on editing.

Unique Lead Magnets, Opt In Sequences & Landing Pages
Convert casual viewers into email subscribers ready to buy.

Emails To
Your Email List
Nurture new leads into paying clients with high impact emails.
You Only Have To...

Record Once A Month
That's It.
Examples Of Our Work
We Work With
Big Business Owners Only

ListKit
Client Ascension
$1.5M/month

ListKit
Client Ascension
$1.5M/month

Credit Collective
$32K+/month

Ecom VSL Blueprint
$44K+/month

The Frequent Speaker
$78K/month

Rev Gravy
$52K/month

Sell More Online
1-1 Coaching
120K+/month
This Is Not A Coaching Program
Coaches gives you advice but you’re still stuck doing all the work.
Editors will edit your videos but you won't optimize for sales
Content agencies help with your content but don't give you a full strategy.
Doing it alone is way too much work.
So instead of worrying about all of that.
We just do it all for you.
| Thakos | Content Agency | YouTube Coach | Editor | Just You | |
|---|---|---|---|---|---|
| Ideate, Script, Edit & Package Your Videos for Profit | ✅ | ➖ | ❌ | ➖ | ❌ |
| Full Content Strategy for Maximum Sales | ✅ | ➖ | ➖ | ❌ | ❌ |
| Email List Building & Nurturing | ✅ | ❌ | ❌ | ❌ | ❌ |
| Record Just Once A Month | ✅ | ❌ | ❌ | ❌ | ❌ |
| Audience Research for Better YT Content | ✅ | ➖ | ❌ | ❌ | ❌ |
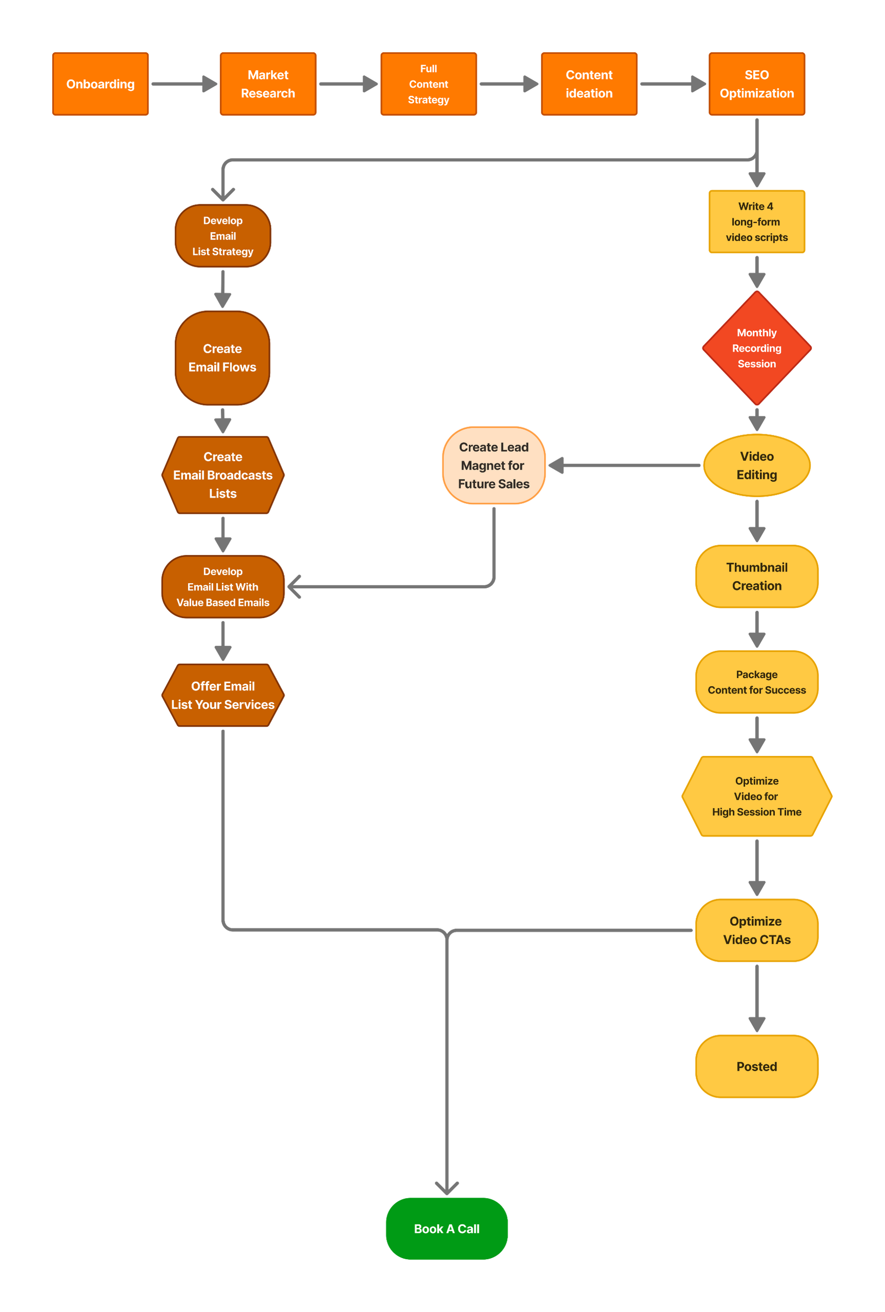
How We Build You A
Profitable YouTube Funnel

Our process is designed to remove guesswork and build a system that works for YOU.
We start by understanding your goals, struggles, and audiences pain points.
✅ Your long-term goals & biggest struggles
✅ Your audience’s biggest pain points
✅ How to position your expertise for long-term success
This ensures we build a funnel that will work in the long-term.


Most creators fail because they have no strategy.
They posts videos purely off of feeling and not based on reasoning.
We will map out a full plan for turning your audience into buyers over the long-term.
We don’t just give advice we build your entire system:
✅ A full strategy for converting buyers
✅ Email sequences that nurture leads into buyers
✅ A sustainable business model that grows with you


Most creators think more content = more money.
It doesn’t.
We craft a strategy that makes every video count:
✅ What type of videos to create
✅ How to structure content for sales
✅ When & how to use CTAs effectively
✅ How to make your audience binge & buy
✅ Lead magnets that makes your audience want to buy
Gaining attention is only half the battle.
You need to also keep these watchers in your ecosystem.
The best way to do this is with your very own email list.
We will capture emails for you & nurture them with even more education about their current problems and how they can solve them.


Once your audience has consumed your content and developed a ton of trust from all the value you have provided.
You will now be in a position to sell to your audience.
We'll help you position your offer for maximum sales.
No guesswork. No wasted effort. Just results.
Questions that
you probably have...
We will only ask you to record once a month. That is it.
We will have all the scripts for your videos ready to go for you.
That way you only have to think about content 12 times a YEAR!
No, you don’t need a large audience—what matters is helping your audience solve a real problem.
Even a small, engaged group will pay for something that truly helps them.
A well-built YouTube funnel turns the right viewers into customers, not just more followers.
We build your entire YouTube funnel for you. This includes, creating your own unique content strategy, scripting, editing & optimizing your content for success.
We also capture your leads for you with lead magnets.
And then nurture your audience by writing emails for you which will build even more trust.
If you currently have an offer that is doing at least 10k per month & have an engaged audience on an alternative platform.
This will work for you.
Entreprenuers & coaches.
For example, we have worked with credit creators & e-commerce creators.
We’ve helped creators with 250K+ on YouTube, scale their online coaching business.
Let’s do the same for you!
Let's turn your audience into actual buyers.













Dan, he was awesome. He was great with marketing and he also ran our community relaunches. Thanks to Dan, we actually got 27% increase in members. What I really like about Dan though was that how hard this guy actually works. This dude, like, never stops. So if you need someone who can just jump right in and get the job done, Dan is your guy. He was great with our business and working with him was awesome.

I want to give a massive
shout-out to Dan James, who genuinely saved my entire project. His team stepped in when everything was falling apart, and the level of excellence he operates at is unreal. Here’s what happened: The videographer I originally hired ghosted me with the project 90% done, and we couldn’t recover the files until it was way too late. I was completely screwed, my client was furious and demanding a full $12,000 refund. Dan and his team took over, rebuilt the whole delivery, and turned the situation around so fast it felt impossible. The final product was so good that my client went from: “Where the fuck are my videos?! I want ALL my money back” to “This is incredible work. I’m so happy with the end result.” If you’re drowning in your business, stop trying to duct-tape your way out of it. Get help. Dan is the guy who steps up, does the work properly, and actually saves you. I couldn’t recommend him more.
Working with Dan and his team has been a game-changer. They delivered the highest-quality videos we’ve ever had, fixed our production bottlenecks, and helped boost both conversions and community growth. One of their videos became our best performer ever, and overall quality is at an all-time high. Professional, easy to work with, and miles better than our in-house setup I’d recommend them to any business.

The videos that Dan & his team created turned out really
great in my opinion!
Was a great job by Dan & his team.
We Work With
Big Business Owners Only

ListKit
Client Ascension
$1.5M/month

ListKit
Client Ascension
$1.5M/month

Credit Collective
$32K+/month

Ecom VSL Blueprint
$44K+/month

The Frequent Speaker
$78K/month

Rev Gravy
$52K/month

Sell More Online
1-1 Coaching
120K+/month













© All rights reserved.